2025 年 AI 小结 与 2026 年 AI 展望
王福强
以下所有内容均福强老师个人观点,有失偏颇也好,胡说八道也罢,总之概不负责真假对错,各位看官自行甄别。
2025 年度重要 AI 概念

MCP
这个年度给某运营商全国CIO培训的时候提到过,我标注成非正常颜色只是因为我觉得这个是常识了。
Agent
嗯,都在喊Agent 元年,所以,Agent 肯定算是2025 年度概念。
从 Claude Skills 到 Agent Skills
Skills这个概念之所以重要在于,它以 AI Agent 友好的方式提供了能力的“模块化”支持。这东西的重要性就算是传统软件研发也能理解,因为模块化、复用/重用、服务化、单元化…, 所有这些概念的本质,其实就是模块化。
开始只是 Claude 一家在自己的Agent里用并分享出来,后来各家企业纷纷采纳,所以,到今天,直接升级成了Agent Skills规范,这样,AI产业界就都可以从中受益了,互联互动,总是可以避免不必要的重复建设,让用户受益的。
相对于Agent,我更喜欢Skills这个年度概念,因为它更工程务实。
Context Engineering
这个概念也是2025年里一个重要的AI概念,相对于Prompting Engineering, Context Engineering已经从一个点扩展为去关注系统性的大模型curate策略和方案了。
而之所以前面说Skill是个好东西就在于,它其实就是Context Engineering这个大概念下的一个最佳实践。
Context Engineering如果算概念和口号,那Skill算最佳实践和落地举措。
当然,这个大概念下,也同样覆盖了 Memory 管理这些相关概念和举措。
生成式UI
咋说呢?
就是顺带一提吧,我觉得没(自)媒体吹的那么玄乎,响应的, 我也没觉得像A2UI这些概念有多好,用肯定会有人用,就跟菜系一样,不同人不同口味而已,我不感冒。
A2A和Multi Agent也属于我不感冒的一类, 它俩的出现也早于A2UI。
Vibe Everything
这个就有意思了, Vibe Everything 是我总结的
从Vibe Coding这个概念开始,
什么Vibe Workflow啦, Vibe Dashboard啦, Vibe UI啦(包含了Vibe Dashboard这类更具体的场景), 总之就是动动嘴,剩下的活儿交给AI干就行了。
尤其是下面会提到,巨头们在2025年争抢AI语音输入法这块阵地,也是为Vibe Everything争抢入口。
大模型
大模型继续酣战
海外亮眼的有:
- Claude家的Sonnet4.5/Opus4.5等
- Open AI的GPT 5.2
- Google家的Gemini3和Nana banana pro
- xAI的Grok4.1
- 还有一些周边厂家,比如Mistral还在继续参与游戏
国内亮眼的有:
- 阿里的Qwen3
- 字节的
- GLM4.7, 主打一个对标claude家的代码模型第一名
- Minimax的M2/M2.1
- Kimi K2
- 小米也刚发布了Mimo flash, 我用它折腾了一天半的keenotes开发,怎么说呢,效果上跟claude家的代码模型还是有不少差距
AI Agent框架
这个其实没啥太大新意了,自己习惯什么、熟悉什么计算机语言就选相关的框架就好了。
比如你熟悉python,那老牌儿的langchain这些肯定ok
假如你熟悉java,那从Spring AI 到 langchain4j,甚至是Spring框架之父新搞的Embabel也值得一试(个人不喜欢,因为对annotation没啥好感,哈哈哈)
AI Agent 平台
开源的:
- 老牌n8n值得信赖(新出了个致命的安全漏洞,记得升级哟)
- dify
- coze(从闭源到开源)
还有很多不同公司AI Agent平台,像google的gems, lovable, v0这些,都算。
其它 AI Agent 规范与实践
除了前面提到的Agent Skills,再提一个durable streams,大家可以看看
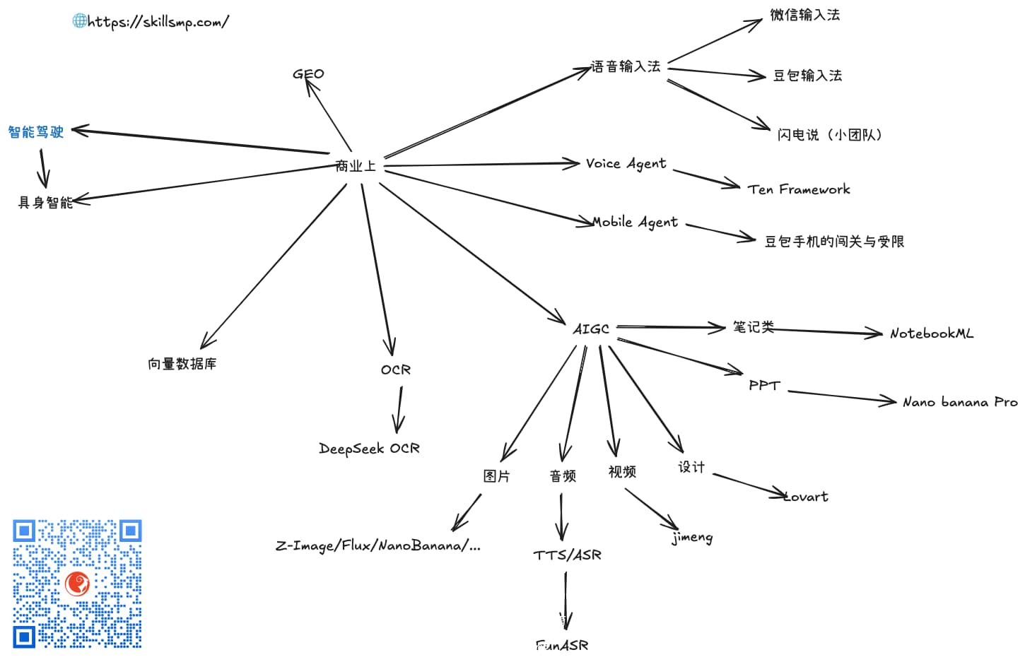
AI商业
反正各行各业都在拥抱AI,我也不是啥行业都熟悉,就简单罗列了些,大家随便看看吧:

里面投入精力最多是向量数据库,因为如果你关注我时间比较长,应该知道我写了个KVectors向量数据库,所以,过程中肯定不少精力耗费在向量数据库这个细分领域。
2026的 AI 会怎么样
说实话,
真不知道,
反正方向是没问题的。
且行且看吧~

开天窗,拉认知,订阅「福报」,即刻拥有自己的全模态人工智能。